Le cours de Biochimie est subdivisé en quatre unités d’apprentissage, chaque unité d’apprentissage est approfondie par des séances. Le plan détaillé du cours est donné ci-dessous.
- Les glucides ; cette unité d’apprentissage détaille la classification des glucides, la représentation linéaire et cyclique des oses ainsi que leurs propriétés physicochimiques.
- Les lipides ; cette unité consiste à présenter les différentes classes des lipides (lipides simples et lipides complexes) ainsi que leurs propriétés physicochimiques.
- Les protéines ; cette unité d’apprentissage traite les acides aminés, les peptides. Elle présente les différents niveaux de structure des protéines, ainsi que les techniques de séparation des protéines.
- Les objectifs de ce cours :
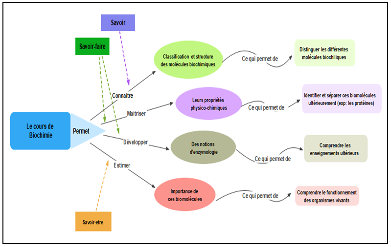
A la fin de ce cours, l'étudiant sera capable de:
- Connaitre les molécules biochimiques de base (les glucides, les lipides, les protéines et les enzymes) en vue d’une bonne compréhension des enseignements ultérieurs (biochimie moléculaire, pharmacologie, …) ;
- Comprendre leurs classification et structure ;
- Maitriser leurs propriétés physicochimiques en vue d’une identification et séparation facile de ces biomolécules, telle que les techniques chromatographiques, à travers d’autres unités d’enseignements ;
- Développer des connaissances fondamentales sur l’enzymologie en vue d’une bonne compréhension des enseignements ultérieurs ;
- Attirer votre attention sur l’importance des molécules biochimique dans le fonctionnement des organismes vivants.
Les compétences visées par ce cours sont illustrées dans la figure suivante :
Figure 1 : Les compétences visées.
- Public cible : 2èmeannée TC-Agronomie
- Dr: Assia ZOBIRI
